拒绝盲目!三套雅思备考计划表!按月/按周/按天,保姆式安排备考作息
2024-02-20 14:06:50 发布 来源:雷哥雅思每位雅思考生在雅思备考初期,都需要制定“详细备考计划”,,一个好的学习计划可以大大提升我们的备考效率,也可以更好地调整复习方向和进度。
学姐为大家精心整理了三套“普适性”较强的【雅思备考计划表】,分别从月、周、日的维度,详细为雅思考生规划分解备考任务,希望能为大家制定各自合理的雅思备考计划,提供参考!
雅思备考【月】计划表
这是给不同备考周期的烤鸭们(一个月、两个月、三个月、四个月)制定的备考计划,还精选了相关备考资料,希望能帮助各位理清复习之路。

这四份不同时长的备考计划表,都详细到了每一天、听说读写每一科你应该如何准备,看什么资料、学和练哪块内容,并介绍了具体的训练方法。

雅思备考【周】计划表
这是雅思小白人手必备的【零基础入门雅思的保姆级雅思备考计划】!整整21页,以8周为一个备考周期,照着备考雅思,首考上岸不是梦!

正确使用方法:
一、 先做雅思模考,看看自己的薄弱项在哪,离目标分的差距有多少。拒绝盲目复习!
二、 根据自身情况,及时调整每天的备考计划。自己比较弱、但容易提分的项目可以多花点时间。
三、 计划不是一成不变的,建议每周末回顾下这周的复习情况,根据进度调整后续计划。

雅思备考【日】计划表
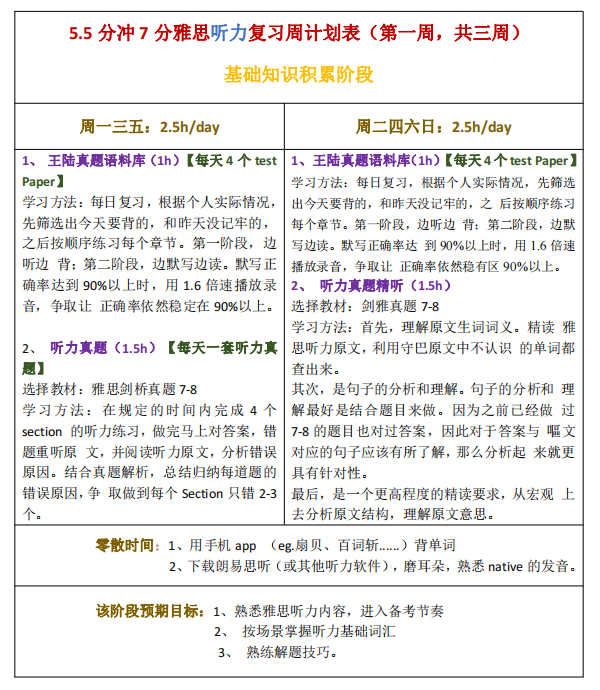
总是处在雅思5.5分左右水平的烤鸭,如何快速进阶到理想的7分?可以看看这份【21天5.5冲7学习计划表】,非常实用!表内安排了不同的学习任务和重点复习内容,可以使你有条不紊地提升听阅口写四个部分!

在计划表一开始,就有一个总表对每周听说读写学习内容和学习时长进行科学规划和分配。
从基础词汇积累到高级语法掌握,从长篇阅读理解到口语实战演练,每一个环节都包含其中,对基础薄弱的同学非常适用!
具体到每天的学习内容,学习时长,零散时间需要对哪些部分进行提升,完成的学习内容是为了达到什么目标,学习教材有哪些,怎样学习等等。

如果你觉得表上的时间安排太过紧凑,也可以结合自身的作息时间进行微调,有的人夜晚学习效率高,可以白天多休息,晚上专心学习,只要保证每天有数个小时的有效学习时间就行~
以上三套雅思备考计划表,加学姐微信即可免费领取!学姐微信号:LGW613360