最新全4册!雅思顾家北写作系列电子书!
2024-01-26 14:20:56 发布 来源:雷哥雅思学姐又来给烤鸭们分享优质的雅思备考资料啦~这回推荐的是大名鼎鼎的顾家北系列雅思备考资料,全部都是最新版的高清PDF,还配有音频学习材料,用过都说好~
《顾家北手把手教你雅思写作6.0》

精选经典写作题目,深入剖析剑雅真题,紧扣评分标准,深度分析并精准把握考官评判心理,形成独特的解题风格。


《顾家北手把手教你雅思词伙2.0》

书里包含了1200个基础作文词伙和必备口语词伙,74个百搭观点,足以应对作文和口语常考话题。同时辅助80个话题练习,帮助学生写说合一。形成了一个完整的逻辑链条,来套用雅思写作或口语的话题观点。


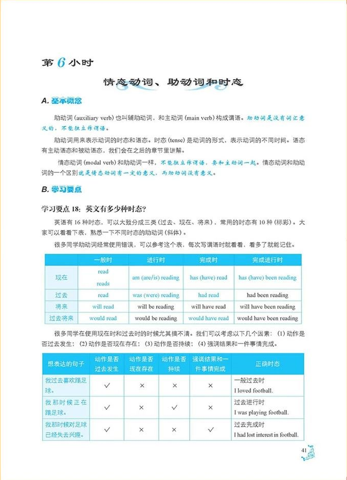
《顾家北手把手教你搞懂英文语法》
涵盖所有英文常用语法点,只讲必须掌握的英语语法知识,少用或少见的英文语法直接略过,非常高效。附赠一本英语翻译练习册,用练习来检验英文语法的掌握情况,心中有谱!


【顾家北174页写作观点库】
46个写作话题整理成了174页PDF,每个话题下还有细分的小话题,特别适合写作容易没思路的烤鸭们。坚持每天能刷一个话题,捋清楚逻辑、观点,熟记之后轻松拿高分!


现在添加学姐微信,就能免费获取顾家北雅思资料【四件套】哦!学姐微信号:LGW613360